FRACAS Service in India - Failure Reporting and Corrective Action System
BE Analytic provides comprehensive FRACAS service in India for automotive, aerospace, defence, and industrial sectors. Our Failure Reporting and Corrective Action System (FRACAS) software enables systematic tracking, analysis, and resolution of product failures. As a leading FRACAS service provider in India, we help organizations improve product reliability, reduce warranty costs, and ensure compliance with industry standards like MIL-STD-2155.
What is FRACAS?
FRACAS stands for Failure Reporting and Corrective Action System. It is a systematic approach to document, track, and analyze failures throughout a product’s lifecycle. Moreover, FRACAS helps organizations identify patterns, determine root causes, and implement corrective actions. Consequently, this reduces warranty costs and improves customer satisfaction.
For example, automotive manufacturers use FRACAS to track field failures and prevent recurring issues. Similarly, aerospace companies rely on FRACAS for safety-critical failure analysis.
Why FRACAS Matters?
- Improves product reliability and system performance
- Reduces warranty and maintenance costs
- Enhances product quality and customer satisfaction
- Enables data-driven decision making
- Supports continuous improvement and compliance
Our FRACAS Solution
- Beanalytic FRACAS is a powerful, web-based, and customizable platform designed to help organizations efficiently manage failures.
- Our FRACAS service helps organizations comply with industry standards including MIL-STD-2155 for failure reporting, ISO 9001 quality management systems, and IATF 16949 automotive standard requirements.
Key Features of Beanalytics FRACAS Software
- Easy failure reporting with structured workflows
- Centralized database for all failure and incident records
- Root cause analysis tools
- Corrective and preventive action tracking
- Automated alerts and notifications
- Reliability metrics: MTBF, MTTR, Failure Rate, Weibull Analysis, Pareto distributions
- Warranty claim management
- Multi-location and multi-user support
- Advanced reporting in Excel, PDF, Word, and HTML formats
- Interactive dashboards and graphical analysis
- Effective Spare part managements and Life Cycle Cost
- Improvising Maintenance practices to help reduce the MTTR
Who Can Benefit?
- Reliability Engineers
- Quality Managers
- Maintenance Teams
- Operations Managers
- Product Development Teams
Industries We Serve
Our FRACAS service supports multiple industries in India:
- Automotive: Track field failures and warranty claims
- Aerospace: Safety-critical failure reporting per IATF 16949 automotive standard
- Defence: MIL-STD-2155 compliant failure reporting
- Electronics: Component failure analysis
- Railway: Main Railway & Metro. EN 50126 RAMS integration
- Power & Energy
- Industrial Manufacturing
- Medical Devices
Furthermore, we provide NABL accredited testing lab services to complement FRACAS data with physical test results.
Why Choose Beanalytic FRACAS:
Our FRACAS solution transforms raw failure data into valuable reliability intelligence. It not only helps you understand what went wrong but also ensures corrective actions are implemented and verified. This leads to measurable improvements in product performance and operational efficiency.
We offer complete FRACAS implementation services including:
– Software setup and configuration
– Team training and process integration
– Data migration from existing systems
– Ongoing support and maintenance
– Integration with reliability engineering servicesAdditionally, our FRACAS solution connects with environmental testing and EMI EMC testing data for comprehensive analysis.
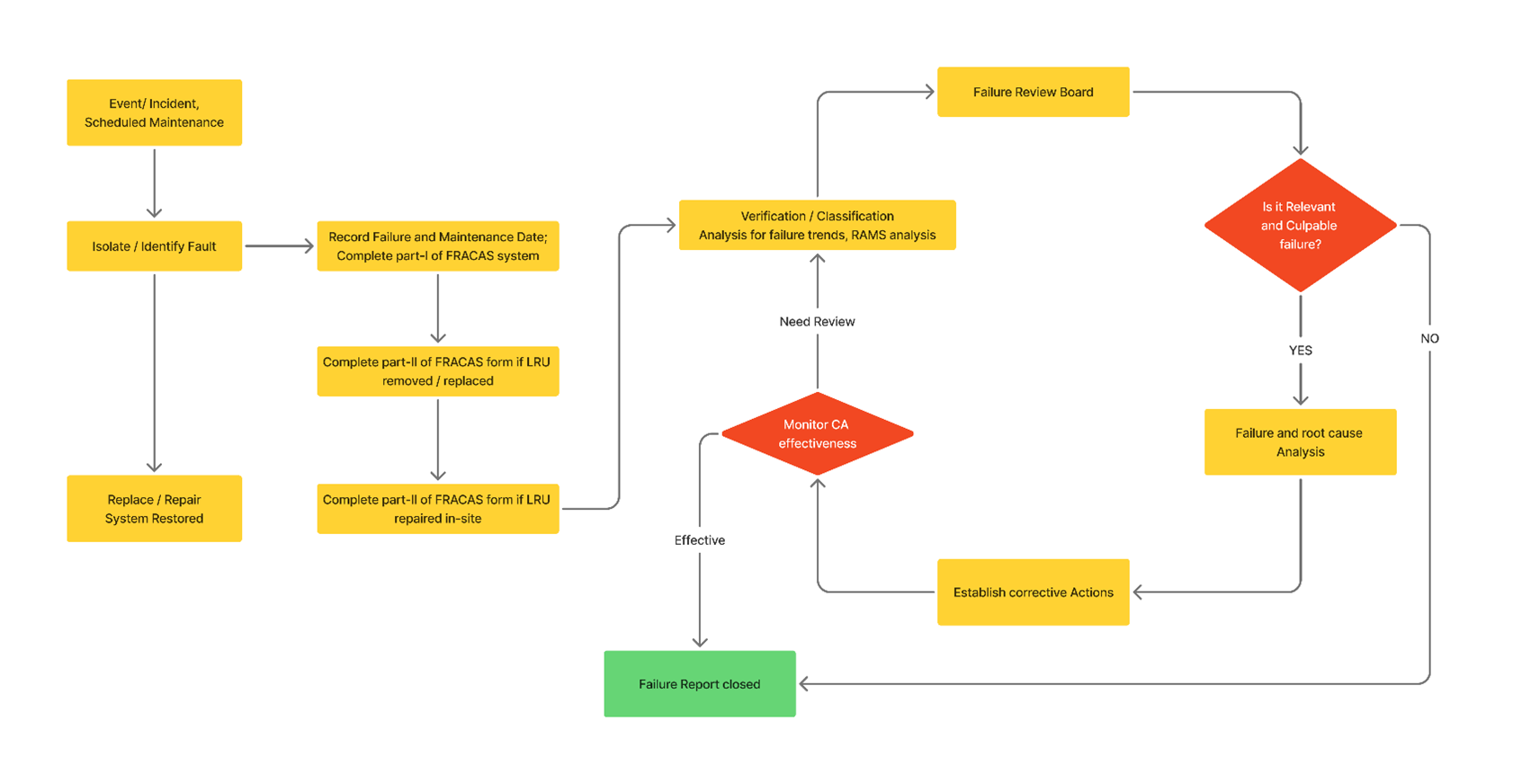
The FRACAS Lifecycle: A Closed-Loop System for Reliability Growth
Inside the Platform: A Closer Look at Our FRACAS Solution
FAQ
What is FRACAS software?
FRACAS is a systematic tool for tracking failures, analyzing root causes, and implementing corrective actions. It helps improve product reliability.
How long does FRACAS implementation take?
Typically 4-6 weeks including software setup, training, and initial data migration.
What is the cost of FRACAS service in India?
Pricing depends on organization size and requirements. Contact us for a customized quote.
Which industries need FRACAS?
Automotive, aerospace, defence, electronics, and railway industries commonly use FRACAS for failure management.
Does FRACAS integrate with other systems?
Yes, our FRACAS solution integrates with testing systems, ERP, and quality management software.
Is training included?
Yes, we provide comprehensive team training as part of implementation.
Get Started with FRACAS
Ready to improve your product reliability? Contact BE Analytic for a free FRACAS consultation.
We serve clients across India with expert FRACAS implementation and support.
Email: sales@beanalytic.com Phone: +91-80950-00439 Location: Bangalore, Karnataka
